
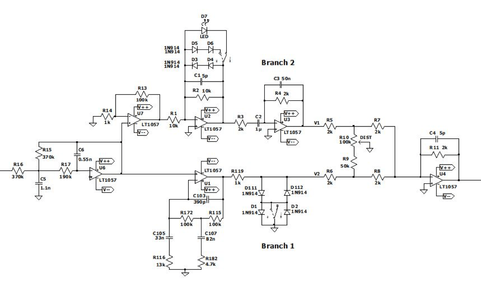
This project begins with a breakdown of Tom Scholz’s classic Rockman electronics, describing various forms of diode distortion and pre-distortion filtering. Several modifications to the original design, including parallel distortion, are described and simulated.
